国务院
省政府
市政府
简体版
|
繁体版
网站支持IPV6
网站首页
机构概况
政务公开
政策法规
机关党建
办事服务
互动交流
无障碍浏览
当前位置:
首页
>
办事服务
>
公众查询
>
待遇标准
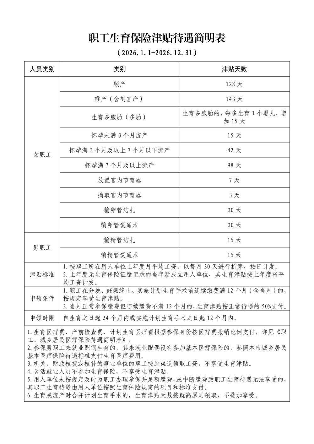
2026年职工生育保险津贴待遇简明表
发布时间:2025-12-31 【字体:
大
中
小
】
收藏
打印
关闭